Comments and Suggestions
   
Last updated: November 26, 1999


SPARCcenter 2000 and 2000E Wiring Diagram

Rack Assembly 599-1821


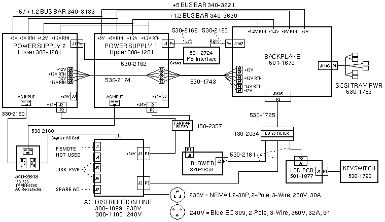
SPARCcenter 2000E Wiring Diagram

Rack Assemblies 599-2027 and 599-2031



© 1987-2000, Sun Microsystems Inc.